高效键槽铣床:键槽铣床9220说明书

高效键槽铣床:键槽铣床9220说明书

布被瓦器 2025-01-24 资料中心 277 次浏览 0个评论

引言

随着现代制造业的快速发展,对于金属加工设备的精度和效率要求越来越高。键槽铣床作为一种重要的金属加工设备,在机械制造、汽车制造、航空航天等领域扮演着关键角色。高效键槽铣床的出现,不仅提高了生产效率,还显著提升了加工质量。本文将详细介绍高效键槽铣床的特点、应用以及未来发展趋势。

高效键槽铣床的定义与特点

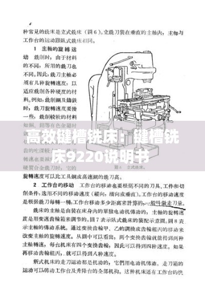
高效键槽铣床是一种专门用于加工键槽的数控铣床。它具有以下特点:

  • 高精度:采用高精度的导轨和主轴系统,确保加工精度达到微米级别。

  • 高效率:通过优化铣削参数和机床结构,实现快速加工,提高生产效率。

  • 自动化程度高:具备自动换刀、自动测量等功能,减少人工干预,提高生产稳定性。

  • 模块化设计:机床各部件可快速更换,便于维护和升级。

  • 环保节能:采用节能电机和冷却系统,降低能耗和噪音。

高效键槽铣床的应用领域

高效键槽铣床广泛应用于以下领域:

高效键槽铣床:键槽铣床9220说明书

  • 机械制造:用于加工各种机械零件的键槽,如齿轮、轴、联轴器等。

  • 汽车制造:用于加工汽车发动机、变速箱等关键部件的键槽。

  • 航空航天:用于加工飞机发动机、传动系统等部件的键槽。

  • 模具制造:用于加工模具的键槽,提高模具的精度和寿命。

  • 能源设备:用于加工风力发电机、水力发电机等能源设备的键槽。

高效键槽铣床的技术优势

高效键槽铣床的技术优势主要体现在以下几个方面:

高效键槽铣床:键槽铣床9220说明书

  • 高精度加工:采用高精度数控系统和导轨,确保加工精度,满足高端制造业的需求。

  • 高效加工:通过优化铣削参数和机床结构,实现快速加工,缩短生产周期。

  • 智能化操作:具备自动换刀、自动测量等功能,降低人工干预,提高生产稳定性。

  • 环保节能:采用节能电机和冷却系统,降低能耗和噪音,符合绿色制造的要求。

高效键槽铣床的未来发展趋势

随着科技的不断发展,高效键槽铣床的未来发展趋势主要包括:

  • 智能化:通过引入人工智能技术,实现机床的自主学习和优化,提高加工效率和精度。

    高效键槽铣床:键槽铣床9220说明书

  • 网络化:通过物联网技术,实现机床的远程监控和故障诊断,提高生产效率。

  • 绿色制造:采用更加环保的材料和工艺,降低机床的能耗和排放,实现可持续发展。

  • 个性化定制:根据用户需求,提供定制化的高效键槽铣床解决方案,满足不同行业的特殊需求。

结论

高效键槽铣床作为金属加工领域的重要设备,其发展前景广阔。随着技术的不断进步,高效键槽铣床将在提高生产效率、降低成本、提升产品质量等方面发挥越来越重要的作用。未来,高效键槽铣床将朝着智能化、网络化、绿色制造和个性化定制等方向发展,为我国制造业的转型升级提供有力支持。

转载请注明来自江苏志达物流有限公司,本文标题:《高效键槽铣床:键槽铣床9220说明书 》

百度分享代码,如果开启HTTPS请参考李洋个人博客

发表评论

快捷回复:

验证码

评论列表 (暂无评论,277人围观)参与讨论

还没有评论,来说两句吧...

Top